Smart pipe leak monitoring system

Alarm wire systems are vital for detecting leaks in district heating and cooling networks (DHN/DCN). Since underground pipes are hard to access, issues can go unnoticed until costly damage occurs.

Wioniq’s real-time monitoring continuously supervises DH alarm wire loops, detecting breaks or leaks instantly. This ensures early intervention, reduced costs, and reliable energy distribution.


Challenges

Risks of unmonitored pipe networks

Hidden Leaks and Energy Loss

District heating and cooling systems rely on vast underground pipe networks that are difficult to access and inspect. Without proper monitoring, small leaks or corrosion can go undetected for long periods.

Escaping hot or chilled water doesn’t just waste energy — it reduces overall system efficiency and increases operational costs. Over time, these unnoticed leaks can spread, accelerating wear on the network and shortening the lifespan of critical components.


Damage and Costly Repairs

Undetected leaks pose a serious and critical threat to surrounding infrastructure. Escaping water can lead to ground erosion, flooding, and damage to nearby utilities or roadways.

Pressure drops caused by leaks affect the performance of connected buildings and systems, leading to uneven heat distribution or complete service interruptions. By the time a problem becomes visible, repairs often require costly excavation and emergency work, resulting in prolonged downtime and significant financial loss.


Environmental and Operational Impact

Unmonitored pipe networks not only affect system performance but also have critical environmental consequences. Lost water and heat contribute to unnecessary energy consumption and carbon emissions, while heat transfer to the surrounding soil can disrupt local ecosystems.

From an operational standpoint, a lack of real-time data forces utilities to rely on manual inspections and reactive maintenance — a slow, resource-intensive approach that limits efficiency and increases long-term costs.


How It Works

Intelligent monitoring detects leaks in underground pipes


Step 1

Real-Time Data Collection

Smart systems connected to the alarm wire loop along district heating pipes continuously collect critical data such as wire break, short circuit, presence of water and location of the fault. This real-time monitoring makes it possible to detect— the moment they occur. Operating autonomously, the system delivers a constant stream of accurate data from across the network, forming the foundation for early detection, proactive maintenance, and reliable heat distribution.


TDR Curve – Insulation Monitoring

The system captures a TDR curve to assess the insulation condition of the district heating pipe. By sending a pulse through the conductor and measuring reflections along its length, the TDR curve makes it possible to identify moisture ingress, impedance changes, and early-stage faults. Any deviation in the curve pattern provides a clear indication of developing issues inside the pipe.


Pipe insulation resistance

Insulation resistance measurement in district heating pipes involves the use of built-in alarm/monitoring wires (such as copper pairs) in the pipe insulation, assessed with specialized resistance meters, checking for moisture ingress or cable breaks via insulation resistance and loop resistance measurements, and increasingly today supplemented with portable or automated TDR (advanced waveform analysis) measurements for overall status and accurate fault location in meters.

replacement and reconstruction of the heating system pipelines on the street in the city

Step 2

Wioniq Platform & Instant Alerts

All collected data is sent directly to the Wioniq IQ platform and the EnergyIQ module, where it’s processed and visualized in real time. The intuitive dashboard gives a clear overview of all connected units and their status in the Map widget. When thresholds are exceeded or unusual activity is detected, instant alerts are sent via SMS, email, or via integrated systems such as SCADA, GIS/NIS -enabling quick, informed decisions and minimizing downtime.

Energy IQ - Connect, monitor and control - All in one place.

The Wioniq IQ Platform EnergyIQ connects your sensors, devices and control systems in a single, intuitive interface. It processes real-time data, turns it into actionable insights and lets you take control instantly, whether in the cloud or on-premises.


Dashboard

Choose ready-made templates, customize widgets, and track district-heating metrics in real time, ensuring clear insights, faster issue detection, and performance optimization from your first session onward.

Alarm management

Define custom thresholds, set up targeted alerts, and choose SMS or email notifications, ensuring critical issues are flagged instantly so you can act before they escalate.

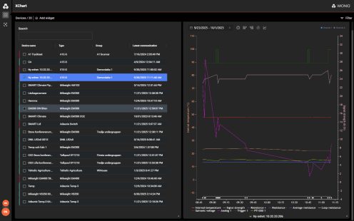
XChart

Display measurement values and TDR curves on the same graph, filter by time, asset, or data point, and easily compare trends to make precise, data-driven decisions.


Step 3

Insights Through Historical Data & Trends

All collected data is securely stored and analyzed over time, turning real-time monitoring into valuable insights. By identifying trends and recurring patterns, the platform helps predict potential issues before they occur. Historical data supports smarter maintenance planning, reduces operational costs, and drives long-term system reliability.

Identify

Historical readings make it easy to see which locations require attention first. The platform highlights deviations, recurring issues, and long-term shifts that are otherwise hard to detect.

Predict

By analyzing trends, TDR patterns, and temperature developments over time, the system reveals emerging risks early, enabling proactive maintenance instead of reactive fixes.

Optimize

Historical insights help you schedule interventions at the right time, reduce unnecessary site visits, and extend asset lifetimes. By combining trends, alarm history, and load patterns, you gain a clear view of how the network performs over time—supporting better decisions and lowering operational costs.


FULL PROVIDER

Complete support. Every step.

Installation to operation

With Wioniq, you’re never on your own. We support you through every stage — from initial setup to full operation — ensuring your monitoring system performs flawlessly from day one.

Assistance when you need it

Our dedicated team helps with installation, configuration, and data interpretation. We make sure your system is optimized, accurate, and delivering the insights you need.

Built for reliability and results

Combining robust hardware, a powerful platform, and committed service, Wioniq delivers a complete, dependable solution for smart infrastructure monitoring.

SUCCES CASE / SWEDEN / WIONIQ NORDIC

How Wioniq enhanced Öresundskraft's district heating monitoring system.

Modernizing district heating monitoring for efficiency and savings.

Öresundskraft's primary challenge was the high cost of replacing old pipes due to undetected issues. The company aimed to implement technology that could help detect problems early, preventing the need for complete replacements of their asbestos cement pipes. By identifying irregularities early, Öresundskraft sought to maximize the lifespan of their infrastructure while avoiding expensive repairs.


WIONIQ DISTRICT HEATING APPLICATIONS

Related applications.

Manhole monitoring

Manholes in district heating systems are hard to access and monitor, making it difficult to detect leaks, flooding, and pressure or temperature issues.

Portable pipe leak monitoring

For rapid on-site inspections and targeted diagnostics, Wioniq’s portable sensor offers the flexibility to assess any part of the district heating and cooling network without permanent installation.

Contact us

Get in touch with us today and learn how our innovative solutions can transform your operations by putting actionable insights in your hands.

Dan Wärja

Commercial Manager

Wioniq Nordic

+46 702 38 50 04